Un flusso record di fondi nei ETF azionari globali si incontra con la temporanea calma del mercato delle criptovalute nello stesso momento spazio-temporale, con il rapporto di JPMorgan che rivela segnali chiave sul cambiamento dell'umore del mercato dietro le quinte.
I flussi di fondi degli ETF su Bitcoin e Ethereum mostrano segni di "fondo", con gli indicatori di posizioni sui contratti perpetui e sui futuri CME sul Bitcoin che indicano una riduzione della pressione di vendita.
Il 9 gennaio 2026, il team di analisi guidato dal direttore generale di JPMorgan Nikolaos Panigirtzoglou ha pubblicato un rapporto che ha definitivamente giudicato che il processo precedente di "de-risking" nel mercato delle criptovalute potrebbe essere quasi concluso.
Il rapporto sottolinea in particolare che MSCI ha deciso di non escludere temporaneamente Bitcoin e le società con riserve di criptovalute dagli indici azionari globali durante la revisione dell'indice di febbraio 2026, offrendo al mercato un "rilassamento almeno temporaneo".
01 Punto di svolta del mercato
● L'ultimo rapporto di analisi di JPMorgan rivela un segnale di inversione chiave nel mercato. Il rapporto sottolinea che, nonostante i deflussi di capitale dagli ETF di bitcoin ed ethereum a dicembre 2025, all'inizio di gennaio 2026, vari indicatori hanno iniziato a mostrare segnali di miglioramento.
● Gli ETF azionari globali hanno registrato un afflusso netto mensile storico di 235 miliardi di dollari nello stesso periodo, creando un contrasto netto. Questa diversificazione nei flussi di capitale indica che gli investitori stanno riaggiustando le loro strategie di allocazione degli attivi.
● Il rapporto sottolinea in particolare che i flussi di capitale verso gli ETF di bitcoin ed ethereum mostrano segni di "raggiungimento del fondo". Allo stesso tempo, gli indicatori delle posizioni dei contratti perpetui e dei futures sul bitcoin CME mostrano che la pressione di vendita sul mercato si sta chiaramente alleviando.
● Il team di analisi di JPMorgan ritiene che la fase di disinvestimento simultaneo degli investitori al dettaglio e istituzionali durante il quarto trimestre del 2025 sia "probabilmente già finita". Questa valutazione si basa su un'analisi approfondita dei partecipanti al mercato e dei dati di trading.
02 Processo di riduzione del rischio
Secondo il rapporto di JPMorgan, il recente ritracciamento del mercato delle criptovalute non è stato causato dal deterioramento della liquidità, ma è stato innescato da operazioni sistematiche di riduzione del rischio guidate da eventi specifici.
● Il vero fattore scatenante è stata la dichiarazione di MSCI del 10 ottobre 2025 riguardo alla posizione dell'indice MicroStrategy. Questa dichiarazione ha sollevato preoccupazioni nel mercato riguardo la possibilità che le aziende legate agli attivi criptati venissero escluse dagli indici azionari principali.
● Questa preoccupazione ha portato a una serie di reazioni a catena, con gli investitori che hanno iniziato a ridurre sistematicamente l'esposizione al rischio legata alle criptovalute. Questa operazione di riduzione del rischio ha coinvolto una vasta gamma di partecipanti al mercato, dai dettaglianti agli investitori istituzionali.
● I segni attuali del mercato indicano che questo processo di riduzione del rischio, guidato da eventi specifici, è "praticamente completato". La fase di panico di vendita del mercato è passata e il sentimento degli investitori sta gradualmente tornando alla stabilità.
03 Flussi di capitale degli ETF
● I flussi di capitale degli ETF nel mercato delle criptovalute sono diventati una finestra importante per osservare il sentimento di mercato. A dicembre 2025, gli ETF di bitcoin ed ethereum hanno subito un evidente deflusso di capitale, in netto contrasto con l'afflusso record degli ETF azionari globali.
● Il rapporto di JPMorgan segnala che questa diversificazione ha mostrato segni di cambiamento a gennaio 2026. La velocità dei deflussi di capitale dagli ETF di bitcoin ed ethereum si è rallentata, mostrando segnali di stabilizzazione. Questo cambiamento è strettamente correlato alla recente decisione di MSCI. Nella revisione dell'indice di febbraio 2026, MSCI ha deciso di non escludere le società di bitcoin e di attivi criptati dalle riserve dall'indice globale.
● Questa decisione fornisce un importante supporto psicologico al mercato, in particolare per le aziende quotate che detengono grandi quantità di bitcoin, come Strategy (precedentemente nota come MicroStrategy). La reazione degli investitori istituzionali a questa decisione sarà un fattore chiave per i futuri flussi di capitale.
04 Prospettive istituzionali e consenso
Oltre alla valutazione di JPMorgan, molte delle principali istituzioni finanziarie hanno raggiunto un raro consenso sul mercato delle criptovalute nel 2026. Oltre 30 istituzioni ritengono che il settore delle criptovalute stia entrando in una "fase di industrializzazione" guidata da ETF, stablecoin, RWA e infrastrutture AI.
● a16z, BlackRock, Coinbase, Grayscale e altre istituzioni concordano nella loro visione sul mercato delle criptovalute nel 2026, affermando che il tradizionale "ciclo quadriennale" del bitcoin sta perdendo efficacia. Il cambiamento strutturale dei partecipanti al mercato è la principale causa di questa tendenza.
● Con la diffusione degli ETF spot e il perfezionamento del quadro normativo, i flussi sistematici di capitale degli investitori istituzionali basati su modelli di allocazione degli attivi stanno sostituendo i cicli di volatilità estrema dominati dalle emozioni degli investitori al dettaglio e dalle narrazioni sui dimezzamenti.
● Il rapporto di analisi di GATE indica che questa fase è professionalmente definita come "fase di industrializzazione", segnando un passaggio storico dell'industria degli attivi criptati da "agitazione adolescenziale" a "serietà matura".
05 Previsioni del mercato rialzista
● Diverse istituzioni forniscono prospettive diversificate e previsioni specifiche sullo sviluppo del mercato delle criptovalute nel 2026. Il rapporto sulle prospettive delle criptovalute del 2026 pubblicato da Bybit sottolinea che, sebbene i cicli storici abbiano ancora valore di riferimento, la loro influenza potrebbe diminuire con l'evoluzione delle politiche macroeconomiche, della partecipazione istituzionale e della struttura del mercato.
● K33 Research ha un atteggiamento costruttivo e rialzista per il 2026, prevedendo che il bitcoin supererà gli indici azionari e l'oro. Credono che i benefici derivanti dal successo normativo supereranno l'impatto della distribuzione del capitale, e si prevede che nel primo trimestre del 2026 verrà approvata la (legge Clarity), con una legislazione crittografica più ampia che verrà firmata all'inizio dell'anno.
● Bitwise prevede che bitcoin, ethereum e solana raggiungeranno nuovi massimi entro il 2026. L'azienda prevede che gli ETF acquisteranno oltre il 100% della nuova emissione di bitcoin, ethereum e solana, mentre la crescita delle stablecoin e la tokenizzazione guideranno il flusso di capitale istituzionale on-chain.
● Chris Kuiper, vicepresidente della ricerca di Fidelity Digital Assets, ha sollevato la possibilità di un "super ciclo", sostenendo che potremmo essere all'inizio di una fase di mercato rialzista che durerà anni. Ha anche evidenziato che, sebbene il ciclo quadriennale possa indebolirsi, le emozioni di paura e avidità che lo scatenano non sono svanite.
La tabella seguente riassume le previsioni chiave sul mercato delle criptovalute nel 2026 da parte di varie istituzioni:
06 Cambiamento strutturale
Il mercato delle criptovalute nel 2026 sta vivendo un profondo cambiamento strutturale, e queste trasformazioni potrebbero ridefinire il futuro del settore. Le stablecoin e gli attivi del mondo reale (RWA) stanno diventando aree focali per le istituzioni.
● a16z crypto definisce le stablecoin come il futuro "livello di regolamento base di Internet", prevedendo che supereranno ampiamente il ruolo di semplice intermediazione come coppie di scambio. I dati indicano che nel 2025 il volume di scambi delle stablecoin raggiungerà 90 trilioni di dollari, una dimensione comparabile a Visa e PayPal.
● Nel settore RWA, Grayscale prevede che, sotto la spinta della regolamentazione e degli istituzionali, la dimensione degli attivi tokenizzati crescerà di 1000 volte entro il 2030. Coinbase ha introdotto il concetto di "tokenizzazione 2.0", enfatizzando il valore della "componibilità a livello atomico".
● L'integrazione dell'intelligenza artificiale e della blockchain sta entrando in una nuova fase. a16z crypto considera l'"economia degli agenti" come la tendenza centrale per il 2026, proponendo una nuova norma di conformità chiamata "conosci il tuo agente" (KYA). La blockchain diventerà il binario finanziario per gli agenti AI, supportando le loro esigenze di trading autonomo e di pagamento.
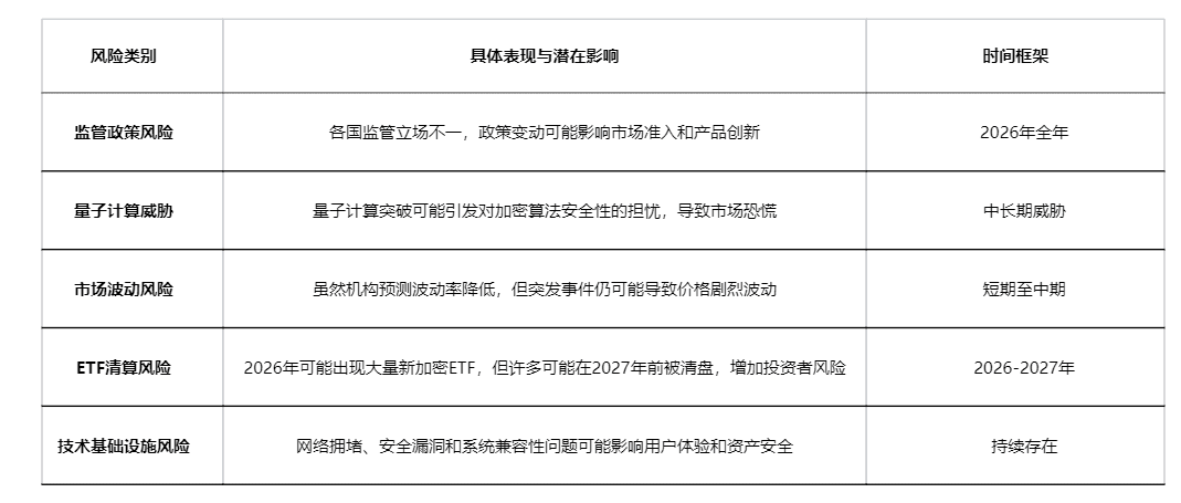
07 Rischi e sfide
Nonostante le prospettive di mercato siano ottimistiche, il mercato delle criptovalute del 2026 si trova ancora ad affrontare molteplici rischi e sfide. L'incertezza delle politiche regolatorie è la principale preoccupazione, poiché le posizioni regolatorie sui beni criptati stanno ancora evolvendo in tutto il mondo.
● Lo sviluppo del calcolo quantistico potrebbe costituire una minaccia a lungo termine. Pantera Capital ha sollevato la possibilità di una "paura quantistica", sostenendo che nel 2026 la comunità scientifica potrebbe fare progressi significativi nei qubit correttivi, sufficienti a provocare un panico di vendita nel mercato. Tuttavia, Coinbase ritiene che ciò sarà solo rumore nel 2026 e non influenzerà le valutazioni.
● La volatilità del mercato e i rischi di liquidità rimangono una preoccupazione. Sebbene gli istituzionali prevedano generalmente una diminuzione della volatilità, eventi imprevisti possono ancora innescare forti oscillazioni nel mercato. Inoltre, l'analista di Bloomberg James Seyffart prevede che nel 2026 ci sarà un'emissione intensa di ETF crittografici, ma molti prodotti potrebbero essere liquidati o ritirati dal mercato entro il 2027.
I rischi tecnologici e le sfide infrastrutturali non possono essere trascurati. Con l'espansione degli scenari di applicazione della blockchain, problemi come congestione della rete, sicurezza e compatibilità tra sistemi nuovi e vecchi potrebbero emergere.
08 Prospettive future
Guardando al 2026, il mercato delle criptovalute si trova in un punto cruciale di transizione da esperimenti marginali a infrastruttura finanziaria mainstream. La valutazione di JPMorgan sulla fine della fase di riduzione del rischio si convalida con le osservazioni di molte istituzioni sui cambiamenti strutturali del mercato, delineando un panorama di mercato più maturo e guidato dagli istituzionali.
● Gli ETF continueranno a svolgere un ruolo importante nel mercato, ma l'attenzione si sposterà dalla semplice affluenza di capitali alla qualità e sostenibilità dei prodotti. Con il perfezionamento del quadro normativo, la conformità diventerà un requisito fondamentale per i partecipanti al mercato, piuttosto che un vantaggio competitivo.
● L'innovazione tecnologica continuerà a spingere lo sviluppo del mercato, in particolare nei settori delle stablecoin, degli RWA e dell'integrazione tra AI e blockchain. Queste tecnologie non solo creeranno nuove opportunità di investimento, ma porteranno anche a una penetrazione più profonda della tecnologia blockchain nell'economia reale.
● Gli investitori devono adattarsi al nuovo ambiente di mercato, passando da una narrativa ciclica a un focus sui fondamentali, sui flussi di capitale e sugli sviluppi normativi. In questa "fase di industrializzazione", il valore a lungo termine e l'utilità reale diventeranno indicatori chiave per misurare il successo dei progetti.
Il futuro del mercato delle criptovalute non riguarderà più solo la volatilità dei prezzi, ma come la tecnologia rimodellerà le infrastrutture finanziarie, come gli attivi realizzeranno la liquidità globale e come il valore sarà ridefinito nell'era digitale.
Mentre gli analisti di JPMorgan osservano i dati sui flussi di capitale e giudicano che la fase più difficile di riduzione del rischio nel mercato delle criptovalute potrebbe essere finita, oltre 30 delle principali istituzioni globali stanno già pianificando un nuovo schema per il periodo post-ciclo.
Il polso del mercato delle criptovalute sta cambiando ritmo, passando da oscillazioni estreme guidate dalle emozioni degli investitori al dettaglio a flussi sistematici di capitale da parte degli investitori istituzionali.
La teoria del ciclo quadriennale sta gradualmente svanendo nell'era degli ETF e del processo di istituzionalizzazione, sostituita dalla logica di sviluppo stabile della "fase di industrializzazione". I partecipanti al mercato devono riadattare le loro aspettative e strategie per adattarsi al ritmo di questo nuovo ecosistema finanziario in fase di maturazione.
Unisciti alla nostra comunità, discutiamo insieme e diventiamo più forti!
Community ufficiale su Telegram: https://t.me/aicoincn
Twitter cinese di AiCoin: https://x.com/AiCoinzh
Gruppo di benefici OKX: https://aicoin.com/link/chat?cid=l61eM4owQ
Gruppo di benefici Binance: https://aicoin.com/link/chat?cid=ynr7d1P6Z


