Infinity Newsletter, RUNZ & #FastCrypto [01.27 — 02.03]

If volatility were ‘spice’, where are we now on the Scoville scale? TradFi & Crypto markets responded with ‘Up Only’, as both markets maintained their strong upward momentum (or short cover / rebalancing?). Crypto markets +4%, DEX volumes +2%, with BTC & ETH topping $24k (a new 5 month high!) & 1.7k (first time since Sept. 22!), and their CME futures in contango.
Our take: although positive news all around, like many blooper-reel 'Shaqtin-a fool' sports stars understand, it may be a little premature to begin that touchdown celebration 25 yards away from the goal line...
On the rates side, the market finally got what it has been crying for (history rhymes, as they say), with pundits nagging the Fed to u-turn their ‘recent’ hawkish moves (50/75bps FFR hikes). Unless tire squeal is involved, a u-turn normally involves several manoeuvres.
Powell Supreme’s ‘dovish’ language during the press-based Q&A session diverged from the FOMC statement, which retained the ‘hawkish’ language of “ongoing increases in the target range”, as Powell used words like ‘disinflationary’ and ‘appropriately restrictive’. Some could see this playing out like the ending scene in A Few Good Men, only is Tom Cruise = Market & Jack Nicholson = Fed, or vice versa?
With the first FOMC meeting of 2023 concluding with a +25bps hike, moving the FFR to 4.50-4.75%, the Fed’s application of its more subtle rate control mechanisms (repo & reserves) remain unchanged. However, as we highlighted last week, the Fed could continue tightening financial conditions in the face of FFR rate cuts - a cautionary tale towards any perceived u-turn equating to ‘Up Only’.
With $2 trillion of excess cash (read ’ample liquidity‘) sitting in the Fed’s o/n rrp facility, this week’s rhetorical questions are (a) what the level of $2T in excess cash says on the valuation of non-risk free market assets and (b) whether the duration exposure of your portfolio matches with that of the market pundit rhetoric (tip: more/all talk, less/no $).
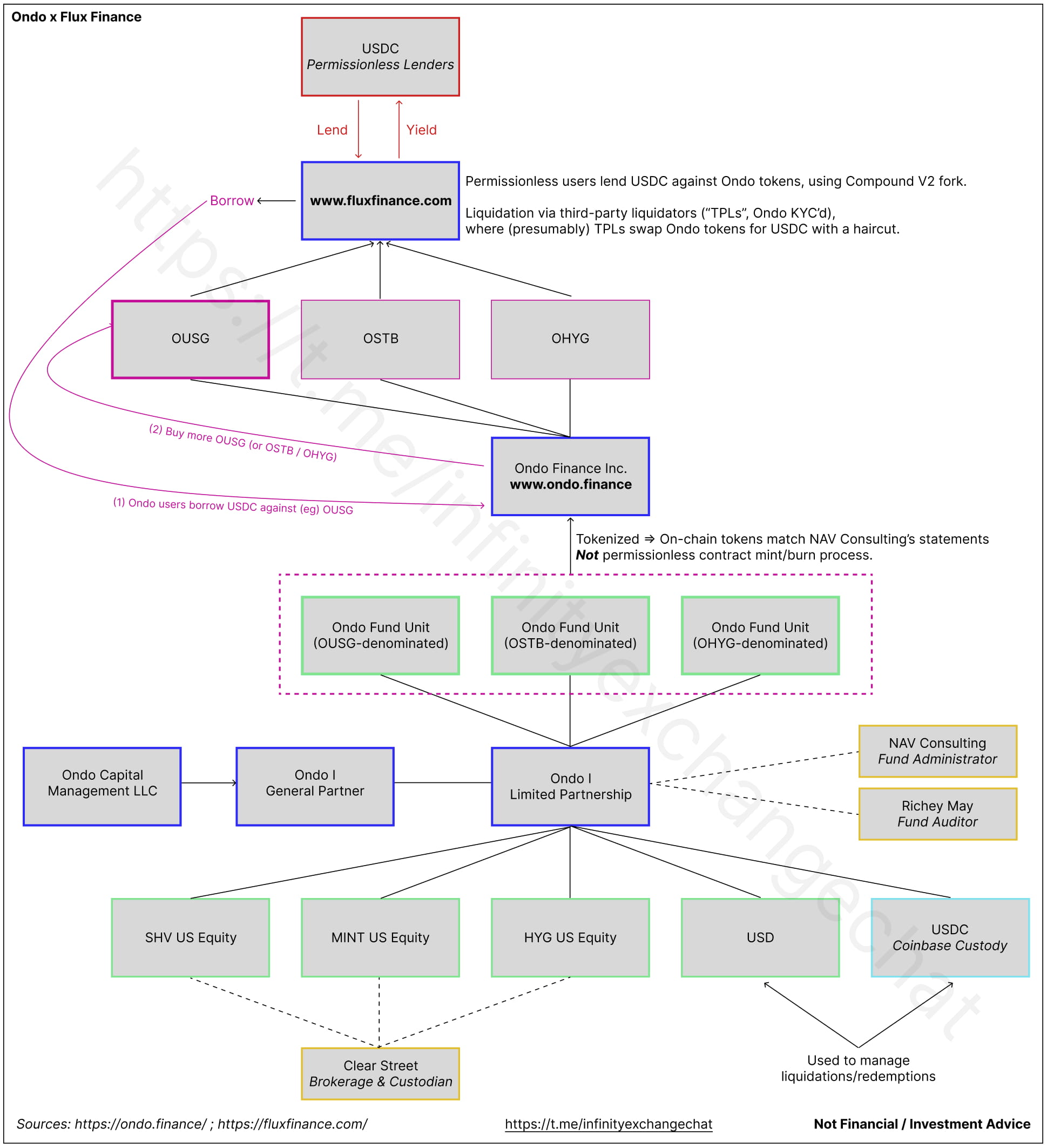
#BUIDLER SPOTLIGHT
As BUIDL-ers in the space, we keep an eye on new, exciting projects. Today, we highlight what Ondo|Flux Finance are building and pose a few questions. First, an introduction.
Ondo provides permissioned users (“qualified purchaser”) with the ability to acquire tokens representing fund units (with a minimum 100,000 USDC per subscription) in a Delaware limited partnership holding three types of ETF assets:
(a) OUSG = Short-term US Government Bonds ETF (SHV US Equity)
(b) OSTB = Short-term Investment Grade Corporate Bonds ETF (MINT US Equity)
(c) OHYG = High Yield Corporate Bonds ETF (HYG US Equity)
Flux is a lend/borrow protocol (Compound V2 fork) that enables permissioned borrowers to deposit Ondo a/b/c tokens as collateral against permissionless USDC lenders. As such, Ondo token holders could (in theory) leverage their Ondo position(s) by:
(i) Purchasing Ondo a/b/c tokens using USDC
(ii) Transferring Ondo a/b/c tokens to Flux (& minting fTokens)
(iii) Borrowing USDC against Ondo a/b/c tokens (fTokens)
(iv) Transferring borrowed USDC tokens to Ondo
(v) Purchase Ondo a/b/c tokens using borrowed USDC
(iv) Run steps (ii) => (v), potentially more than one ‘turn’

Schematics out of the way, two things:
1. Ondo operates an automated reinvestment policy, by purchasing additional ETF units when dividends are paid out against the underlying ETF holdings. This creates, in theory, a price appreciation mechanism for Ondo a/b/c tokens, since the NAV accretes via (positive) attribution.
2. Ondo|Flux provide a platform for permissioned investors to obtain (i) leverage and (ii) trade the three ETF assets from a relative value positioning, e.g. purchase OUSG from Ondo, borrow USDC from Flux, re-invest in OHYG, on the assumption that borrowing USDC against against OUSG is less than OHYG.
While Ondo|Flux structurally exposes on-chain (USDC) lenders to off-chain yields (via ETFs), we highlight two shortcomings: (i) interest rate models & (ii) credit risk management. On the (unlikely) assumption that fTokens are minted at 100% LTV to Ondo a/b/c tokens, the current USDC borrow cost on Aave / Compound of 3.1%, provides a yield pick-up on OUSG, OSTB & OHYG tokens - excluding Ondo/Flux costs/fees - of 120bps, 150bps & 430bps, calculated from the ETF’s ‘SEC Yield’ less USDC borrow cost.
(i) Interest Rate Model. Flux operates a utilisation-based lend/borrow platform, forked Compound V2 code, where borrowers pay an interest rate higher than what lenders receive. We cover the capital deficiency issues with utilisation-based protocols here & here, and introduce how Infinity’s Two Market Model will substantially increase the capital efficiency and notional TVL associated with crypto lend/borrow activity. In Flux, borrowers with Ondo collateral (as fTokens) inevitably pays the ‘higher’ rate with utilisation-based lend/borrow, thereby reducing the potential yield pick-up.
(ii) Credit Risk Management. Compound relies solely on Gauntlet Network to influence its interest rate & risk management frameworks, in particular the setting of LTV (‘Collateral Factor’) ratios and ‘Variable Rate Slope’ of crypto assets. With Flux, the underlying ETF assets, backing the Ondo token, do not trade synchronously with cryptocurrencies, since the ETFs are listed in the US stock market, which trades 6.5 hours per day, 5-days per week (excluding public holidays), while crypto trades 24/7 in most avenues, and thereby leaning on the interest for third-party liquidators to make a market during off-market hours.


Subscribe to daily Infinity RUNZ on TG here.

FastCrypto 01.30.2023
Gains makes splash in derivatives niche on Arbitrum Gains has recorded $1.6 billion in trading volume on Arbitrum one month after launch. The Gains platform enables users to trade financial derivatives of various assets, including crypto tokens, U.S. stocks, and indices through smart contract-based trades.
South Korea to deploy cryptocurrency tracking system in 2023 The Ministry of Justice in South Korea plans to introduce a crypto-tracking system to counter money laundering initiatives and recover funds. The “Virtual Currency Tracking System” will be used to monitor transaction history, extract information related to transactions and check the source of funds before and after remittance.
Panama’s Supreme Court to rule on cryptocurrency legislation Panamanian President Cortizo sent the crypto legislation to the high court for review, claiming the “crypto bill” violates the constitution’s core principles and is unenforceable. The Supreme Court must now decide whether to declare Bill No. 697 unenforceable or to approve it with modifications.
FastCrypto 01.31.2023
Binance, Mastercard issuing prepaid card in Brazil as regional crypto interest grows The card will enable Binance users with valid national identification to make purchases and pay bills with crypto.
Layer 1 blockchain Canto sees surge in trading activity TVL doubled ($66m to $137m) in Jan. This 107% TVL surge came after an investment from Variant Fund. The network provides subsidies to incentivize liquidity providers and lenders who support its decentralized exchanges and lending market.
Haun Ventures backs ZK-startup Sovereign Labs in $7.4 million raise Led by Haun Ventures with participation from 1kx, Robot Ventures, & Maven 11. Soveriegn Labs hopes to enable developers to easily deploy zero-knowledge (ZK) rollups.
Pantera returns to altcoins after seeking haven in bitcoin, ether The firm moved from altcoins to ether last year "to try to avoid further drawdowns" but started to rotate back into some altcoins it believes will "outperform ETH over the coming cycle.” Pantera's Liquid Token Fund fell 80% in 2022.
LayerZero CEO denies accusations of two critical trusted third-party vulnerabilities The first vulnerability would allow fraudulent messages to be sent from the LayerZero multisig. The second vulnerability would allow modifying messages after the oracle and multisig have signed off on messages or transactions. LayerZero denied the accusations.
FastCrypto 02.01.2023
Hong Kong will not tolerate algorithmic stablecoins in new regulation Regulatory arrangements expected in 2023/24. “Stablecoins that derive their value based on arbitrage or algorithm will not be accepted. Stablecoin holders should be able to redeem the stablecoins into the referenced fiat currency at par within a reasonable period.“
Cardano's decentralized stablecoin Djed goes live on mainnet Each Djed will be over-collateralized by 400-800% with Cardano’s native asset ADA — while using SHEN as a reserve coin.
Intain launches Avalanche subnet for asset-backed securities The platform brings all parties onto its platform and facilitates the tokenization and investment of assets without third party trust assumptions. “Tokenization by itself neither addresses the need of transparency nor efficiency.”
dYdX users traded $466 billion in crypto derivatives during 2022 The $466.3 billion in cumulative transaction volume generated $137.8 million in fee revenue in 2022.
CME's crypto derivatives reach new highs as traders seek safe port in storm Bitcoin options volumes on CME hit $1.1 billion, and more than $736 million in open interest. Caution among institutional trading firms could be one force behind the surge in activity on CME.
Ethereum Set to Trial Staking Withdrawals on Shanghai Testnet Public testnet set to go live Wednesday. Testnet dubbed Zhejiang, will allow any Ethereum user to simulate the process of withdrawing staked ETH.
UK Treasury outlines plans for regulating crypto exchanges and lenders Consultation is open for comment until April 30, aiming to give "confidence and clarity to consumers and businesses alike," this approach hopes to mitigate the most serious risks of volatility and structural vulnerabilities.
FastCrypto 02.02.2023
DeFi lending and borrowing protocol Archimedes raises $4.9 million in seed funding Hack VC led w Uncorrelated, Truffle, Haven VC, & Shima Capital participating. The protocol will allow lenders or liquidity providers to earn "sustainable higher" returns and borrowers or leverage takers to earn up to 10x yield of what other yield-bearing stablecoins offer. Archimedes's native stablecoin is called lvUSD.
Tether denies it borrowed $2B from Celsius, as described in court report According to the 700-page report, Celsius lent $2b to Tether. But Tether denies it ever borrowed funds from the failed firm.
Federal Reserve raises interest rates by 25 basis points, as expected The Fed aims to achieve maximum employment and inflation at 2%, as previously stated. "Shifting toward a slower pace," Powell said, "will better allow the committee to assess the economy's progress to our goals."
BonqDAO exploited for $88 million, Allianceblock tokens stolen during the exploit Due to an exploit in one of BonqDAO's smart contracts. The hacker removed 114 million walbt, AllianceBlock's wrapped native token, and 98 million beur tokens from one of BonqDAO's troves.
MakerDAO launches $5M legal defense fund The Defense Fund will serve as a self-insurance tool for participants. Critics say devs can be, at times, pressured by community members to perform illegal tasks, which would not hold up as a legitimate defense in most courts of law.
Banking Startup LevelField Aims to Become First FDIC-Insured Institution to Offer Crypto Services Although LevelField may become the first FDIC-insured bank to offer crypto services, that does not mean the bank will offer a safer way to invest in digital assets. FDIC insurance protects bank depositors against losses, but cryptocurrencies are an asset class that remains uninsured.
Crypto Custody Firm Copper Alerted to Security ‘Incident’ Over Christmas One vendor “detected some concerning behavior in their development environment,” and that a “machine-generated alert had been triggered.” Despite Copper’s claims that no breach of its code had taken place, people with knowledge of the situation said the firm’s codebase had been breached and copied.
FastCrypto 02.03.2023
DeFi lender Everlend Finance shuts down its app citing liquidity crunch Everlend attributed the decision to shut down to the liquidity crunch facing DeFi lending participants, & continuing to operate in these conditions would be a gamble.
Nomura's Laser Digital readies institutional trading platform, eyes mainstream market making Laser’s new trading platform and market making service will first launch with proprietary funds. "I would say to the market we will be ready by the end of Q1, but then again certain jurisdictions we are applying for regulatory license based on how that goes is when we can offer our product to clients,” Mohideen said. “We are in Switzerland, we are also in Dubai and therefore we are engaging with regulators there, so only at a point we are fully regulated where we can offer the products to our client base.”
Kraken closes Abu Dhabi office The registry for Abu Dhabi Global Market no longer showed an active entity in Kraken's name. The exchange received a crypto license in April 2022. Kraken recently laid off around 30% of its global workforce.
State Street Takes 9.32% Stake in Silvergate Bank The Boston-based firm notes that the stake is passive—meaning that it doesn’t intend to change or influence the company.
HSBC looking for someone to helm its tokenization efforts The “tokenization director would be responsible for “designing and implementing” a global tokenization proposition and representing the bank in front of regulators and digital assets ecosystem.
Euro stablecoin launched in Finland, claims to be first approved in the EU Membrane Finance has released a fully-reserved stablecoin backed by the euro. Each EUROe token is backed by “at least one fiat euro [...] In a European financial institution or bank, ring-fenced from Membrane Finance.”
86% of Stablecoin Issuer Tether Was Controlled by 4 People as of 2018 Documents from 2021 probes by the NYAG and the federal CFTC reveal the ownership structure led by Giancarlo Devasini who owned 43%, Jean-Louis van Der Velde and Chief Counsel Stuart H, each owned 15%, Christopher Harborne in the U.K. and Chakrit Sakunkrit controlled about 13%.
Orion Protocol Loses $3M of Crypto in Trading Pool Exploit Orion was the victim of a reentrancy attack in which an attacker repeatedly withdraws funds from a smart contract, the attacker deployed a fake token called ATK which was used to manipulate the Orion pools. It utilized a self-destructing smart contract.
Subscribe now to infinity’s Newsletter!
Let’s connect!
Website: www.infinity.exchange
Twitter: https://twitter.com/infinitymaxima
Discord: https://discord.com/invite/cb3DW9zMtB
Telegram: https://t.me/infinityexchangechat
Get in touch: community@infinity.exchange